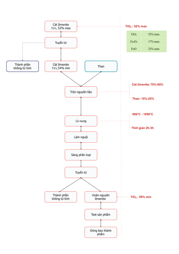
Là sản phẩm được chế biến từ tinh quặng ilmenite, thành phần chính là TiO2 và Fe kim loại
Hàm Lượng:
TiO2 ≥ 59 %
Ứng dụng:
Ilmenite hoàn nguyên được sử dụng làm vật liệu thuốc bọc que hàn điện
Đóng bao:
Jumbo 1000 kg
Tiêu chuẩn kỹ thuật
TiO2 |
59% min |
FeO |
7% max |
S |
0.03% max |
P |
0.03% max |
C |
0.25% max |
Quy trình sản xuất


